2026新年伊始,84岁的中国双星名人集团创始人汪海(下图)发布声明,宣布与儿子汪军、儿媳徐英断绝父子及姻亲关系。
据新黄河报道,接近汪海的工作人员证实了这份声明的真实性,此举也让这家百年鞋企的家族内斗和控制权之争再起波澜,瞬间引发众多关注。

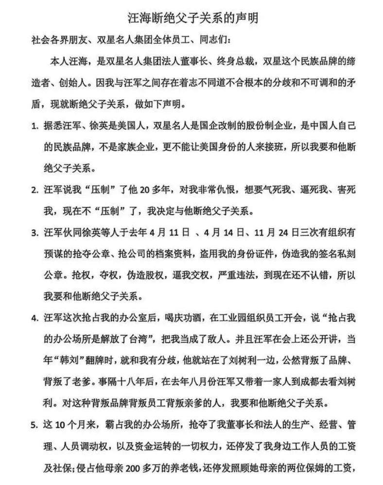
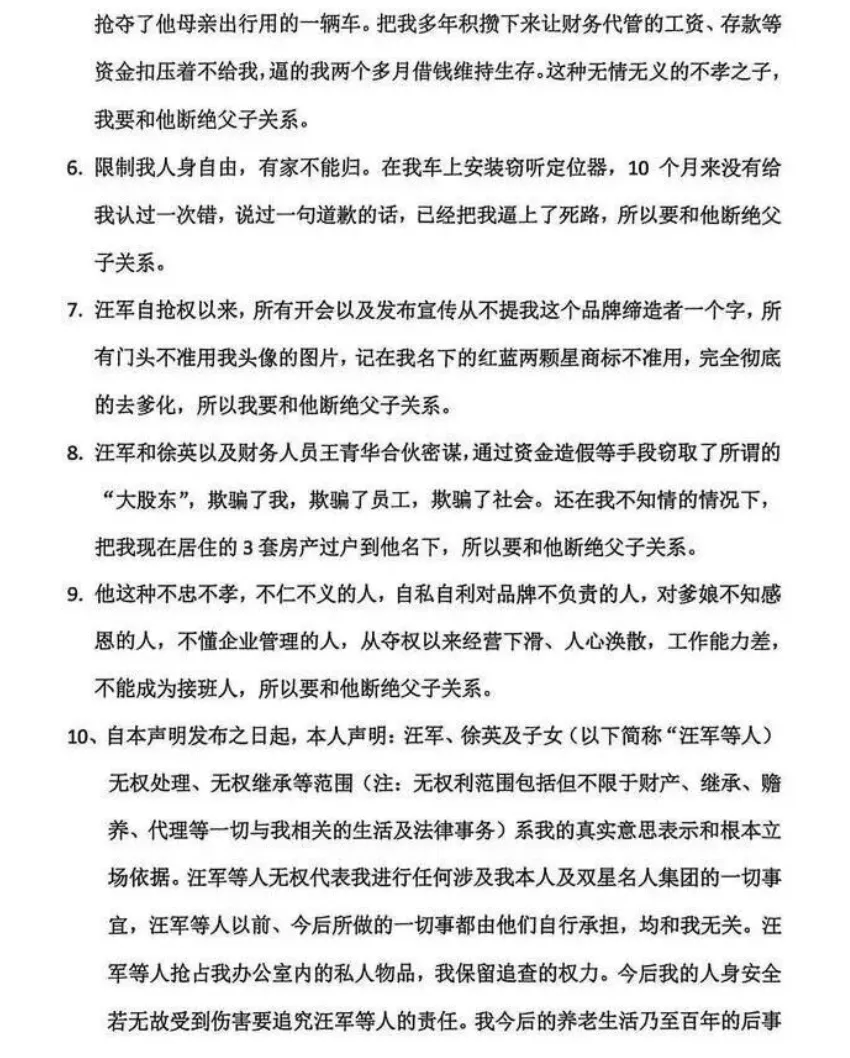
在声明中,汪海列举了11条理由,表明与汪军之间存在着根本分歧与不可调和的矛盾。其中,“接班人国籍”问题被置于首位。
汪海强调,儿子与儿媳目前均为美国身份,而双星名人是国企改制后的股份制企业,是属于中国人自己的民族品牌。不是家族企业,更不能让美国身份的人来接班!
除了国籍问题,汪海还痛斥儿子、儿媳抢公章、盗用他的身份证件、限制他的人身自由、逼宫、抢权、夺权等,直指他们“背叛品牌、背叛老爹”,因此决定要断绝父子及姻亲关系。

汪海在声明中说:“汪军说我‘压制’了他20多年,对我非常仇恨,想要气死我、逼死我、害死我,现在(我)不‘压制’了,决定与他断绝父子关系。“
在声明最后,汪海表示,决定要彻底打破血缘接班传统,计划成立“品牌接班委员会”,推行能人与职业经理人接班制度。
据极目新闻报道,接近汪海的宋姓工作人员表示,目前汪海的身体很健朗,不存在有人传的老糊涂、被人裹挟挟持等情况。
此外,汪海先生只有一次婚姻,育有一子一女,没有任何婚外关系,汪海夫人80多岁了,身体有点不好。



至此,84岁的汪海与儿子彻底决裂。
双星名人集团官网的资料显示,双星名人集团的前身为国营青岛第九橡胶厂,原本隶属于青岛市重点国企——青岛双星集团。始建于1921年,是中国最早的民族制鞋工厂,距今已有百年历史。
20世纪80年代,该厂在汪海的带领下崛起为行业龙头。2008年,双星集团完成改制,鞋服业务从双星集团中被剥离出来,独立为双星名人集团。
据每日经济新闻等多家媒体报道,此次汪海父子的决裂并非突发事件,其核心矛盾在于控制权早已旁落。

双方关系的裂痕始于2022年,当时一场增资扩股成为引爆家族矛盾的转折点。
在那次变动中,由汪海的儿媳徐英实际控制(占比80%)的青岛星迈达工贸有限公司通过增资,以56.96%的持股比例成为双星名人的第一大股东。
身为创始人的汪海虽然名义上仍保留了职位,但在资本的博弈下,实际上已经失去了对公司的绝对控制权。
2025年5月,双方的矛盾首次公开化。
汪海当时首先发布公开信,指控儿子、儿媳和孙子企图“抢夺公章”、威逼交出管理权”等,同时称公司在他不知情下被搬迁。

双星名人集团董事会随后发布公告称:免去汪海董事长职务,选举徐英担任董事长。
该公告还强调,汪海签署的文件以及盖有原公章的文件,均不再具有法律效力。
家族纷争至此升级,汪海一怒之下将儿子、儿媳告上法庭,徐英方之后也起诉了汪海,这些案件多涉及请求变更公司登记、撤销决议等等。
截至目前,上述案件暂未公开结果。

在汪海发出“断绝关系”声明的一个月前,双方还在媒体上针对“谁才是公司的合法代表?哪一枚公章才有效?”等问题激烈交火,火药味十足。
你来我往之间,亲情已经彻底崩塌。

如今,汪海祭出断绝关系的杀手锏,宣布要打破“血缘接班”的传统,然而徐英一方在股权上占优。
这场围绕百年鞋企的家族控制权之争,看起来短期内仍然难以画上句号。
对此,你怎么看呢?
来源:温村华人圈综合
加国地产资讯-18ca.com 温哥华买房_温哥华房价_温哥华房地产_多伦多买房_多伦多房价_多伦多房地产_加拿大买房_加拿大房价_加拿大房地产